随着海上风电逐渐成为行业发展热点,风电安装船越来越广泛地应用于各大海上风电项目中。风电安装船像一位“超级大力士” 和 “海上建筑师”,承担着运输、安装巨型风机的重任,默默推动着清洁能源事业的发展。今天,就让风电头条(wind-2005s)走进风电安装船的世界,探寻它的奥秘。

风电安装船的定义
风电安装船,是专门用于海上风电设备运输和安装的海洋工程船舶。它宛如一个海上的“移动工厂”,将运输船、海上作业平台、起重船以及生活供给船的各项功能巧妙地融为一体,装备有先进的动力定位系统和自动控制系统,能够独立完成海上风电设备从运输到安装的一系列复杂作业,且全过程通常无需其他船舶协助。
早期的海上风机安装主要通过起重船或自升式平台进行, 伴随着海上风力发电的迅猛发展,从2002年开始出现了新建或改装的专业化海上风电安装船。风电安装船通过多样化设计涵盖从近海到深远海的全场景需求,并逐步向多功能、高效率、环保方向演进。
风电安装船的种类
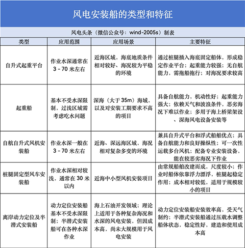
风电安装船的应用场景和范围按照近海或者深远海以及作业类型进行划分。
(一)浅海、近海领域
1、自升式安装船:自升式安装船是一种带有可升降桩腿的海洋工程船舶。到达作业地点后,通过液压或齿轮齿条系统将桩腿插入海底,把船体抬离水面形成稳定平台。这种设计使船舶在风浪中也能保持高度稳定,有效降低环境因素对安装作业的影响。
这种船通常适用水深小于等于70米的海域。一般可以安装8MW及以上的风机。
2、起重船:在风电安装船的大家族中,起重船是不可或缺的重要成员。起重船,也被称为浮吊船,分为自航和非自航两种类型,在风机安装作业中,自航型更为常用。它配备可旋转的起重机,这一关键设备赋予了它灵活选择风机安装位置的能力。

(二)深远海领域
1、浮式安装船:是一种用于海上工程(如风电设备、海洋平台、海底管道等)安装的特种船舶,其核心特点是在作业过程中船体始终漂浮于水面,通过船舶自身的稳定性、定位系统和起重设备完成安装任务。与自升式、半潜式安装船(需通过桩腿或下潜船体固定)不同,浮式安装船无需依赖海底支撑,可以适用于水深较深、海底地质复杂或需要灵活移动的作业场景,尤其在深远海领域应用广泛。有的浮式安装船可一次性运输 3~4台10兆瓦以上的风电机组。
2、半潜式安装船:是一种专门用于海上安装作业的特种船舶,通过调整船身压载水舱内的水量,使船身甲板潜入水下一定深度,让需要安装的货物(如海上风电设备、海洋平台模块等)能够通过自身浮力漂浮到装货甲板上方,然后排出压载水,使船身连同货物一起浮出水面,再将货物固定好,前往指定地点进行安装作业。
风电安装船的特征
虽然风电安装船有很多不同的类型,但这些安装船基本有以下几个特征:
(一)强大的起重能力:海上风电设备庞大沉重,如大兆瓦风机叶片超百米、塔筒上百米且重达百吨级,发电机等核心部件也重量惊人。为应对这些设备的吊装,风电安装船配备超大起重能力的起重机。最新的Boreas 主吊起重能力达3310吨,能满足大兆瓦风机安装需求。
(二)稳定的作业平台:海上环境复杂多变,风浪会影响安装作业的精准度与安全性。自升式风电安装船通过桩腿插入海底,将船体抬离水面,形成稳定平台;半潜式风电安装船则通过调整压载水舱水量,使船体部分潜入水中,依靠立柱支撑保持稳定,减少海浪影响。
(三)特殊的定位系统:为在海上准确定位,确保设备安装精度,风电安装船常配备先进定位系统。动态定位系统(DP)依靠 GPS、声呐等设备和推进器,实时调整船位,DP2、DP3 级系统定位精度可达米级;锚泊定位则通过多点抛锚,利用锚链拉力固定船舶,适用于特定海况和作业场景。
(四)较大的装载空间:风电安装船需一次性运输多套风机设备及相关部件,其甲板宽敞,能容纳多台大型风机部件,减少往返运输次数,提高施工效率。
(五)良好的自航能力:自航自升式和起重船类型的风电安装船具备自航能力,可快速在不同作业地点转移,无需拖船辅助,能灵活应对多个风电场项目,提升设备利用率,降低运输成本和时间成本。
(六)专业的配套设备:除起重设备外,风电安装船还配备打桩设备、吊装辅助装置、设备固定装置等。打桩设备用于安装风机基础,吊装辅助装置保障吊装过程平稳,设备固定装置确保运输途中设备安全。
(七)抗风浪与耐腐蚀性:长期处于海洋环境,风电安装船要具备出色的抗风浪和耐腐蚀性能。船体结构坚固,采用高强度钢材增强抗风浪能力;表面涂装特殊防腐材料,保护船体免受海水侵蚀,延长使用寿命。
(八)先进的智能化与自动化技术:现代风电安装船融入智能化与自动化技术,如自动化吊装系统可精确控制吊装过程;船舶管理系统实时监测船舶运行状态、设备参数和海况数据,通过数据分析优化作业流程、提前预警故障,提高作业安全性和效率。
风电安装船的应用场景
风电安装船是海上风电施工的“核心装备”,集运输、安装、调试等多功能于一体,贯穿风电场建设的全流程。
(一)在基础施工领域,风电安装船可以用于运输单桩基础至指定机位。通过船上的打桩锤(如液压冲击锤)将单桩垂直打入海底,精度误差需控制在厘米级。此外,风电安装船还可以用于导管架基础安装,运输预制好的导管架(多根钢管焊接成的框架结构)至现场。通过船舶起重机将导管架整体吊起并沉入海底,利用桩腿或灌浆固定并安装上部组块。
(二)在风机吊装领域,进行塔筒吊装、机舱吊装和叶片吊装。也可以在陆上或港口完成风机组装,由安装船整体运输并吊装至基础上。
(三)在海缆铺设领域,可以通过风电安装船运输海底电缆(高压直流或交流电缆,直径可达半米)至指定路线。通过船上的电缆敷设系统(如张力机、埋设犁)将电缆铺设至海底沟槽,深度需达1-2 米以防冲刷。
(四)在风电运维领域,可以通过风电安装船上的GPS、声呐系统(如多波束测深仪)为基础安装提供定位数据。通过船上设备实时监测风速、波浪高度等参数,确保作业安全。如果风机出现故障需要维修,风电安装船可以搭载升降平台或无人机,对运行中的风机进行叶片清洗、部件更换。
主要产品展示
国内风电安装船主要产品如下:
(一)三航“风范号”:中交第三航务工程局的 2400 吨(2×1200 吨)双臂变幅起重船,为海上风电场东海大桥风电示范区风电设备安装专门设计。2011 年,助力东海风电 5 兆瓦样机与承台基座塔筒实现精确对接,采用四钩联动作业方法。

(二)三航“风华号”:船长 81.6m,宽 40.8m,型深 7.2m,桩腿长 67m。可在水深 40 米以内的泥砂质海域作业。配备 1000 吨及 360 吨绕桩式全回转起重机各 1 台,抬升机构采用国内首创的主辅油缸插销式,集大型设备吊装、风电基础打桩、设备安装、运输于一体,装载和起重能力强劲。
(三)铁建风电01:具备4100吨的运输能力、1300吨的单桩重量和1300吨的绕桩吊机起重能力。该船长105米,宽42米,起重能力约1300吨,型深8.5米,桩腿总长85米,最大作业水深50米,续航力3000海里,可以抵御16级台风,可在恶劣海况下实现高精度安装。

(四)普丰托本号:船型长100m,宽 40m,型深 8m,桩腿长 78m。可同时用于漂浮模式和举升模式下的起吊作业,工作水深可达 45 米,配备利勃海尔全回转起重机最大吊重 1000T,最大起重高度 115m,最大风暴自存能力 14 级。是国内引进的先进的自带动力定位系统 DP3 的自升式起重平台,能缩短风电安装的施工周期,提高施工效率。

(五)海洋风电38:适合近海及潮间带施工的自升式风电安装船,配备起重能力 250T 的海工吊机。型长 89.62 米、型宽 36 米、型深 5 米、桩腿长 42 米,最大起重为 250T,作业水深小于 35 米,安装方式为分体吊装。
(六)华电1001 号:由润邦海洋首制的自升式海上风电安装平台,总长 140 米,型长 89.9 米,型宽 39 米,型深 6.6 米,设计吃水 3.3 米,桩腿长 60 米,最大作业水深(加入泥深度)达 35 米,最大起重 700T 大型吊机及 120T 辅助吊机各一台。
(七)华尔辰号:采用双体船设计,是集风塔打桩、风电设备安装于一体的海上风电设备工程安装施工船舶。船长90 米,船宽 50 米,型深 6.8 米。船体上配置 83 米高的主吊钩平台,主吊钩平台安装一台 400 吨能 360 度回转的起重机,最大吊高为 120 多米。

风电安装船生产企业
(一)上海振华重工(集团)股份有限公司
是重型装备制造行业的知名企业,为国有控股A、B 股上市公司。公司在海洋重工领域实力强大,拥有年产各种钢构 100 万吨的能力,具备较强的船运设计及海上安装能力。成功打造了世界最大风电施工平台 “龙源振华叁号” 等一系列风电安装船,在风电安装船的设计和建造方面拥有丰富经验和先进技术。
(二)武汉船用机械有限责任公司
是中国船舶集团有限公司的重要成员单位,始建于1958 年。作为国内首批进入海洋工程装备领域的企业之一,能够按照 API 标准要求研制生产各类海洋工程船和海洋平台配套设备。承担制造了中国首艘自航式海上风电多功能安装平台,该船不少核心指标刷新了全球海上风电安装平台之最。
(三)烟台中集来福士海洋工程有限公司
是中国领先的海洋工程装备制造商。2023 年 12 月 24 日,其自主设计建造的首艘 “3060” 系列 2200T 自升式风电安装船正式交付。该船是我国目前唯一能够承运整根塔筒、满足 20 兆瓦级风机安装需求的新一代风电安装船,总体技术性能达到国内领先水平。
(四)中远海运重工
是全球知名的船舶制造和修理企业。启东中远海运海工为全球最大风电安装船运营商Cadeler 建造了多艘 A 级风电安装船,总价值超过人民币 123.17 亿元,展现出其在风电安装船建造领域的强大实力。
资料来源:百度百科、中远海风电、航运情报等
来源:风电头条